各位beats365亚洲版同学:
为全面落实学校第十五次党代会精神,着力构筑学在山大、快乐成长的特色育人体系,创建优良学风,挖掘学习典型,引导同学们掌握正确有效的笔记方法,提高课堂听课效果,在beats365亚洲版组织开展2024年度beats365亚洲版本科生最美学习笔记评选大赛之际,beats365亚洲版学术部组织举办“学在哲社,笔墨留香——寻找最美笔记活动”,面向全体本科员工征集优秀学习笔记。现将本次大赛评选规则及相关要求通知如下:
一、大赛主题
学在哲社,笔墨留香——寻找最美笔记活动
二、参赛时间
2024年11月28日—2024年12月5日
三、参赛对象
beats365亚洲版全体本科生
四、参赛作品要求
1.参赛作品须为专业相关学习笔记,具体内容可包括课堂笔记、实验报告、错题整理笔记、读书笔记等与课程相关的笔记。2023级(含2023级)以上年级员工参赛作品需为2023-2024学年课程笔记,2024级员工参赛作品为2024-2025学年第一学期课程笔记(截至11月22日所授课程)。
2.参赛笔记须内容清晰、相对完整、具有一定原创性和创意性。
3.参赛笔记可为纸质笔记、电子设备中的手写笔记,不包括纯电子笔记。
4.参赛笔记须为日常学习生活中的真实笔记,不得作假、抄袭,不为参赛而单独创作,一经发现取消参赛资格。
5.参赛笔记须为参赛选手个人独立完成。
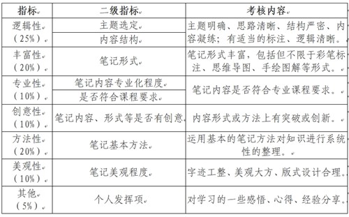
五、评选标准

六、赛程安排
本次大赛先由院内开展初赛,择优推荐4名“最美记录者”参加校级评选。
七、材料报送
1.材料具体包括:
(1)若为手写笔记:
①报名表(见附件):填写参赛报名表、笔记信息、制作心得和方法介绍并签署诚信承诺一栏。
②精选笔记扫描件及图片:从参赛笔记本中挑选出认为最能代表笔记水平的4页笔记,对这4页笔记进行扫描,形成一个PDF文件(利用手机软件如:扫描全能王等扫描导出即可);同时为了后续网络投票的需要,请同时以JPEG/JPG图片格式提交上述4页笔记(单张图片大小不得小于1MB);
③笔记本原件:提交上述精选笔记的笔记本原件(笔记内容在30页及以上),学校后期集中组织优秀笔记展示。
(2)若为电子设备中的手写笔记:
①报名表(见附件):填写参赛报名表、笔记信息、制作心得和方法介绍并签署诚信承诺一栏。
②精选笔记扫描件及图片:从参赛电子设备中的手写笔记中挑选出认为最能代表笔记水平的4页笔记,对这4页笔记进行扫描,形成一个PDF文件(利用手机软件如:扫描全能王等扫描导出即可);同时为了后续网络投票的需要,请同时以JPEG/JPG图片格式提交上述4页笔记(单张图片大小不得小于1MB);
③笔记合辑:请扫描上述精选笔记的电子设备手写笔记(笔记内容在30页以上),形成一个PDF文件的笔记合辑。
注:
①“手写笔记”赛道的报名表,请在提交纸质笔记的同时一并交由负责同学(若需获知提交时间、地点,请扫码或搜索群号加入笔记大赛院赛活动群:1012541670),并将电子版报名表在12月5日24:00前发送至zhesheyuanhui@126.com,邮件主题和附件均命名为“专业+年级+姓名+手写赛道报名表”;
②“电子设备中的手写笔记”赛道的报名表与作品材料,请在12月5日24:00前发送至zhesheyuanhui@126.com,邮件主题和压缩包命名为“专业+年级+姓名+笔记大赛”,压缩包内各材料请命名为“学科(文科/理科/工科/医科)+年级+姓名+报名表/作品”。

八、奖项设置
院赛设置一等奖4名,二、三等奖若干,并为每位参赛选手提供参赛证明,请各位参赛选手扫描前文二维码入群获取具体奖项设置、参赛证明。
九、其他说明
优秀笔记作品将在学校平台陆续公开展示,请各位同学确保笔记内容能够公开,作品一经投递,视为同意。
如有异议,请联系院会学术部廖同学:15573531225。
若想获知更多资讯,请访问员工在线校赛通知(https://online.sdu.edu.cn/content.jsp?urltype=news.NewsContentUrl&wbtreeid=1016&wbnewsid=26831)。
共青团beats365亚洲版委员会
beats365亚洲版员工会学术部
2024年11月28日